许昌市建安区榆林乡人民政府
乡级
2025-05-07
2025-05-07 15:58
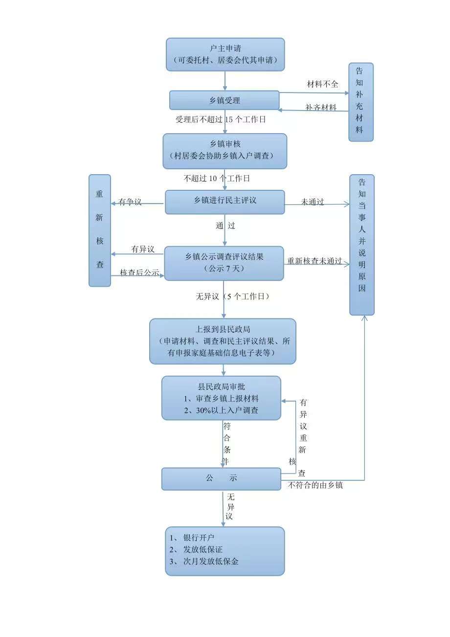
城乡居民低保申报流程图
【信息来源:
】
【作者:
】
【信息时间:2025-05-07 15:58 阅读次数:
】【字号
大
中
小
】【
我要打印
】【
关闭
】